润扬项目 | 乡村振兴--项目调研与政策梳理

发表时间:2024-04-23 11:17
-德润至诚|信扬笃新-





项目调研与政策梳理(一)

在确定了项目的初步构想后,大家进入了项目实施层面的深度思考。乡村振兴到底应该做哪些内容?


乡村振兴应该做哪些内容?

2022年出版的习近平总书记《论“三农”工作》的重要论述,根植于习近平总书记“知之深、爱之切”的“三农”情怀,源自于习近平总书记深厚的实践基础、深邃的理论思考、深远的战略考量,是被实践证明了的正确的理论结晶和经验升华,为做好“三农”工作提供了总纲领、总依据、总遵循。在近几年全面实施乡村振兴以来,习总书记提出了七个方面要求,即加快发展乡村产业、加强社会主义精神文明建设、加强农村生态文明建设、深化农村改革、实施乡村建设行动、推动城乡融合发展见实效、加强和改进乡村治理。


因此,涵养“百姓情怀”初心,砥砺奋斗在乡村振兴之路上的井陉政府领导们说:“咱们乡村振兴到底做什么内容?专家说了不算,政府说了也不算,咱们一起去看看老百姓需要啥,听听老百姓想要啥,乡村振兴做什么老百姓说了算”。


在对井陉县34个国家级古村落走访调研完后,在一场场夜谈会交心谈话后,夜谈回音“纾困解忧”。让良好生态成为井陉乡村振兴的支撑点,盘活农村存量资产,建设井陉乡村业态新高地,对历史文化坚持保护与利用并重,以文化产业高质量发展助力乡村振兴。


在对项目现场调研完后,团队的成员分别对近几年乡村振兴背景下产业发展的几个成功模式进行了调研梳理



1、以“莫干山”为代表的“民宿发展模式”


浙江省德清县莫干山镇,有“清凉世界”、“江南第一山”的美誉。十多年来,莫干山镇坚持走绿色生态发展之路,发展民宿和旅游产业。全镇围绕生态立镇、旅游强镇的发展战略,创建了全国美丽宜居小镇。近年来,莫干山不仅吸引了许许多多的国内外的游客,许多曾经走出大山的当地村民也纷纷返乡,参与到建设家乡的大潮当中。


2、以“袁家村”为代表的“村集体组织带动模式”

袁家村是陕西省礼泉县烟霞镇下辖村。回顾和总结袁家村的创业历程、发展思路和基本经验,概括起来主要有以下几点:以支部为核心,以村民为主体;以创新谋发展,以共享促和谐;以乡村旅游为突破口,打造农民创业平台;以组建合作社为切入点,实现三变;以三产带二产促一产,实现三产融合发展;调节收入分配,实现共同富裕;注重精神文明,加强思想教育;弘扬优良传统,淳厚乡风民俗。


3、以“泰山村”为代表的“村集体与社会资本共同撬动模式”

泰山村位于河南省新郑市龙湖镇西南6公里,与新密搭界。结合黄帝文化底蕴深厚的优势,以“林业立村、生态富村、旅游活村、文化强村”思路发展乡村特色旅游。2007 年,在外经商多年的乔宗旺回村担任村党支部书记,他带领村民不等不靠,利用紧靠郑州市区的区位优势和黄帝文化的品牌优势,按照“一村一品、一村一景、一村一产业”方案打造泰山村特色旅游村。确立了“以孝治村、生态富村、文化强村、旅游活村、实干兴村”的发展思路。


4、以“中郝峪”为代表的“综合发展模式”

中郝峪村位于山东省淄博市博山区池上镇,博山大山深处,距城区 40 多公里。该村践行的“三变”模式得到全国各地乡村的认可,即资源变资产,现金变股金,村民变股民。坚持“以农民为主体、让农民共同致富”的理念,探索实施“公司 + 项目 + 村民入股”的综合性发展模式,全村人人是股东、户户当老板,休闲农业与乡村旅游一体发展。


5、以“竹泉村”为代表的“外部资金撬动模式”

山东省临沂市沂南县铜井镇,在开发之初,竹泉村秉承“先保护、后开发”的原则,确定了建设新村,腾空古村的“一古一新”理念:古是指最大限度保留古村原有风貌系统,打造旅游接待服务吸引核;新是指按照乡村振兴的标准并结合居民现代生活需求建设新村,安置村民。竹泉村围绕“山、竹、泉”做文章,以沂蒙原生态古村和沂蒙山乡民俗为资源优势和文化特色,打造具有沂蒙特色、泉乡个性、竹乡景区、农家风情兼备的生态休闲旅游度假区,以“竹泉模式”奏响了新时代乡村振兴的进行曲。


6、以“乌村”为代表的一价全包精品民宿度假模式”

乌村位于乌镇西栅历史街区北侧500米,紧依京杭大运河而立。借鉴了 Club Med 的“一价全包”国际度假理念,按照“体验式的精品农庄”定位进行开发,强调在对乡村原有肌理进行系统保护的基础上,营造具有典型江南水乡农耕文化传统生活氛围、适应现代人休闲度假的“乌托邦”。围绕江南农耕村特点,导入酒店、餐饮、娱乐、休闲、亲子、农耕活动等配套服务设施,乌村定位为高端乡村旅游度假区,与西栅历史街区联袂互补。


7、以安徽“三瓜公社”为代表的“电商特色产业模式”

三瓜公社位于合肥合巢经济开发区,距离合肥市中心约50公里,半径150公里内辐射人口近2600万,是合肥旅游发展的重要节点。按照把乡村建设得更像乡村理念,融入“互联网 + 三农”发展理念,构建集一、二、三产业与农旅相结合的“美丽乡村”发展系统,推动三瓜村的全面振兴发展。在建设过程中保护乡村原有的田林农湖系统,对荒地、山地、林地进行修整保护,修复水系,把乡村田野打造成诗意栖居、宜游宜业的家园。


8、以“鲁家村”为代表的“田园综合体模式”

2011年以前,浙江省安吉县的鲁家村还是一个出了名的穷村,如今已蜕变为“开门就是花园、全村都是景区”的中国美丽乡村新样板。鲁家村以“公司+村+家庭农场”模式,启动了全国首个家庭农场集聚区和示范区建设,将美丽乡村田园综合体“有农有牧,有景有致,有山有水,各具特色”的独特魅力呈现给世人。村集体通过财政项目资金转化为股本金实行“统分结合、双层经营”的理念,把集体经济的优越性和家庭经营的积极性紧密结合到了一起。改造后的鲁家村对追求自然耕种的城市人群有着极大的吸引力,带来乡村旅游的繁荣,带动村民增收致富。


9、以“舍烹村”为代表的“三变模式”

普古乡舍烹村位于贵州省六盘水市普古乡东部,立足“1+6=1”的发展战略,即立足旅游资源,实施产业富村、商贸活村、生态立村、旅游兴村、科技强村,建成百姓富、生态美的乡村发展示范区域,促进农业结构调整和转型发展。大力发展农业休闲旅游。将农业产业当作旅游来做,种植作物除注重其本身的生态价值、经济价值,还充分挖掘科普价值、观赏价值和旅游价值。在果园农田中建设休闲栈道、观景平台、休息设施、农业乐等设施;建设农耕文化园、百草园和百花园、现代农业科技展示园,提升农业产业观赏性、体验性、科普性,实现了旅游与农业的深度融合。


10、以“合掌村”为代表的“传统文化复兴模式”

日本的合掌村包含民居保护、民俗观光、民宿生态体验等完整的观光产业链。

(1)观光旅游:白川乡内共有5个合掌村落,其中最出名的是拥有114栋“合掌造”的荻町,还有一条长 1 公里左右的庄川河,以及寺庙、美术馆、博物馆等,利用这些旅游资源开发了乡村观光产业。

(2)民宿与特产:合掌村民宿以合掌造建筑见长,是日本传统民宿的典范。整个村落以不破坏村民生活为前提,改造了其中的一些合掌屋为民宿、餐饮以及特产商店,来满足日益增加的观光客的需求。民宿内体验项目以特定农作业或地方生活文化为主题,包括农耕体验、牧业体验、渔业体验、加工体验(做豆腐、捏寿司)、工艺体验(押花、捏陶)、民俗体验(地方祭典、民俗传说、风筝制作)等。可以感受农村朴实与温馨的生活环境,聆听主人讲述当地的风土人情,体会久违的宁静和安逸。合掌村商品主推本地特产,如浊酒、飞弹牛肉、柿饼、飞弹牛乳制的冰淇淋等,利用村内独有的原生态食材进行生产。

(3)节庆活动:为让“合掌村”一年四季都有游客,深度挖掘了当地文化,打造了“浊酒节”“亮灯节”以及“消防演习日”等节庆活动。



项目调研与政策梳理(二)


项目调研资料收集后,团队迅速展开了乡村振兴大讨论和政策梳理。

一、土地政策

(一)我国的土地类型和分类

1、根据土地所有权分类

《土地管理法》规定,我国土地从性质上分为国有土地和集体土地。农村和城市郊区的土地,除由法律规定属于国家所有的以外,属于农民集体所有宅基地和自留地、自留山,属于农民集体所有。


中国土地:分为国有土地(城市的土地)、集体土地(农村和城市郊区的土地)

国有土地,属于全民所有,国有所有土地的所有权由国务院代表国家行使。城市市区的土地属于国家所有,具体包括:

城市市区的土地;

农村和城市郊区中已经依法没收、征收、征购为国有的土地;

国家依法征用的土地;

依法不属于集体所有的林地、草地、荒地、滩涂及其他土地;

农村集体经济组织全部成员转为城镇居民的,原属于其成员集体所有的土地;

因国家组织移民、自然灾害等原因,农民成建制地集体迁移后,不再使用的原属于迁移农民集体所有的土地。


集体土地,属于集体所有,集体土地所有权为农村集体经济组织所有。农村和城市郊区的土地,除法律规定属于国家所有的以外,属于集体所有宅基地和自留地、自留山,属于农民集体所有。


土地所有权是土地所有者在法律规定的范围内,对其拥有的土地享有的占有、使用、收益和处分的权利,是一定社会形态下土地所有制的法律表现。新中国成立后,废除了土地私有制,经过社会主义改造和农业合作化,建立了两种所有制形式并存的社会主义土地公有制,并在法律上确认下来,形成了国家土地所有权和集体土地所有权。


2、根据土地用途分类

《土地管理法》第四条“国家实行土地用途管制制度”规定土地用途分为农用地、建设用地和未利用地。

(1)农用地是指直接用于农业生产的土地,包括耕地、林地、草地、农田水利用地、养殖水面等

(2)建设用地是指建造建筑物、构筑物的土地,包括城乡住宅和公共设施用地、工矿用地、交通水利设施用地、旅游用地、军事设施用地等。建设用地依据土地所有权性质的不同,又分为国有建设用地和集体建设用地。

(3)未利用地是指农用地和建设用地以外的土地。而未利用地中提及最多的就是“四荒地”。依据现行《农村土地承包法》和《土地管理法》的规定,农村四荒地是指属于农村集体经济组织所有的荒山、荒沟、荒丘、荒滩等未利用的土地。农村四荒地所有权属于农民集体。使用土地的单位和个人必须严格按照土地利用总体规划确定的用途使用土地。依法改变土地权属和用途的,应当办理土地变更登记手续。


3、根据土地利用现状分类

新中国成立以来,为使用适应生态文明建设需要、顺应新时代发展需要、兼顾部门管理工作需求,中国土地利用现状分类体系不断的演变发展。在土地资源管理在广度、深度和精细度上,土地资源管理已经由过去单纯以耕地保护和建设用地管控为目标的土地用途管制模式转变为数量、质量、生态“三位一体”的国土空间用途管制模式。


中国土地利用现状分类体系的发展历史

中国土地利用现状分类体系的发展历史.png


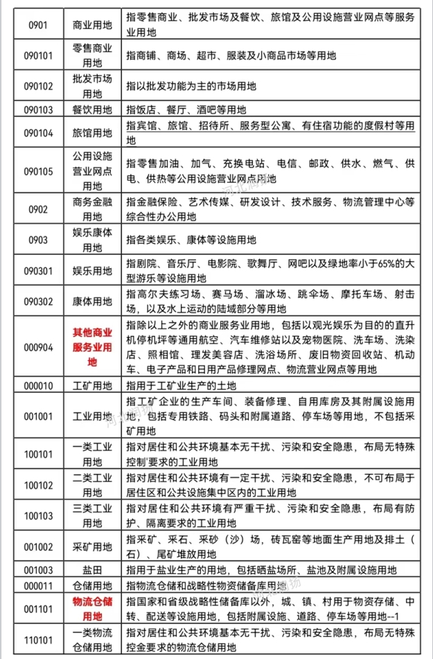
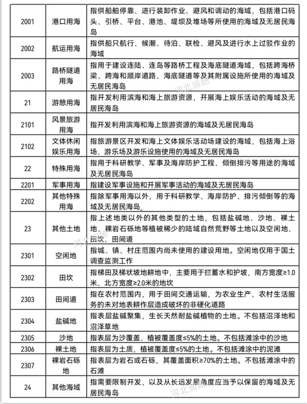
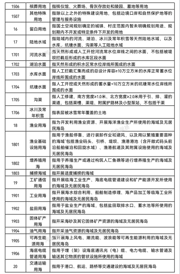
按照 2020年自然资源部最新出台的《国土空间调查、规划、用途管制用地用海分类指南(试行)》规定,土地分类采用三级分类体系,包括24种一级类、106种二级类及39种三级类。


《国土空间调查、规划、用途管制用地用海分类指南(试行)》在原《土地利用现状分类》的12个一级类和73个二级类原《城市用地分类与规划建设用地标准》的城乡用地分类的2大类、9中类、14小类,城镇建设用地的8大类、35中类,42小类原《海域使用分类》的9个一级类和31个二级类的基础上进行了整合归并,依据国土空间的主要配置利用方式、经营特点和覆盖特征等因素,对国土空间用地用海类型进行归纳、划分,采取三级分类体系,共设置24种一级类、106种二级类及39种三级类。


用地用海分类名称、代码和含义

2.png

3.png

4.png

5.png

6.png

7.png

8.png

9.png


4、全国主要地类最新数据(三调数据)

第三次全国国土调查由国务院统一部署开展,历时3年,全面查清了全国国土利用状况,建立了覆盖国家、省、地、县四级的国土调查数据库。根据2021年8月25日国务院第三次全国国土调查领导小组办公室《第三次全国国土调查主要数据公报》显示:

(1)全国建设用地总量6.13亿亩,较“二调”时增加1.28亿亩,增幅26.5%,同期国内生产总值增长109.4%,常住人口城镇化率从48.34%提高到62.71%,建设用地的增加与经济社会发展的用地需求总体相适应。

(2)城镇建设用地城镇建设用地总规模达到1.55亿亩,节约集约程度不够问题依然突出,一些地方存在大量低效和闲置土地。

(3)全国村庄用地规模达3.29亿亩,总量较大,布局不尽合理。城乡建设用地盘活利用具有较大潜力。

(4)耕地黑龙江、内蒙古、河南、吉林、新疆等5个省份耕地面积较大,占全国耕地的40%。2017年国务院印发公布的《全国国土规划纲要(2016-2030)》,按照保障国家粮食安全的总体要求,统筹平衡支撑经济社会发展、脱贫攻坚、农业结构调整和生态建设等目标,确定了2020年和2030年的耕地保有量目标,分别是18.65亿亩和18.25亿亩。“三调”结果显示,2019年末全国耕地19.18亿亩,从全国层面看,实现了国家规划确定的耕地保有量目标。

(5)草地草地主要分布在西藏、内蒙古、新疆、青海、甘肃、四川等6个省份,占全国草地的94%。

(6)园地园地主要分布在秦岭一淮河以南地区,占全国园地的66%。

(7)湿地湿地主要分布在青海、西藏、内蒙古、黑龙江、新疆、四川、甘肃等7个省份,占全国湿地的88%。

(8)水域西藏、新疆、青海、江苏等4个省份水域面积较大,占全国水域的45%。

全国主要地类数据如下表:

全国主要地类数据如下表.png


未完待续……


分享到:

上一篇:润扬项目 | 乡村振兴--项目起源

下一篇:没有了