完整版|2025年中央预算内、超长期国债、专项债项目谋划指南

发表时间:2025-06-04 09:21

2025年,为稳经济、扩内需,同时避免新增地方政府隐性债务,中央财政预算内资金、特别国债资金、专项债资金将继续发力。其中,专项债的期限长、利率低,中央预算内资金、特别国债资金甚至不用地方政府偿还。对于地方政府来说,做好资金争取工作是很重要的。


本文整理了中央财政预算内资金、特别国债资金、专项债资金申报要点和项目谋划要点,供读者参考。必须提示各位的是,今后很多项目的资金谋划,都必须多元化多渠道考虑资金来源。银行在谋划政信项目的时候,也必须考虑怎样合理利用和结合财政资金去谋划项目。


比如,最近比较受关注的城市更新,我们看中央财政预算内资金、特别国债资金、专项债资金的支持方向,很多是契合的。结合这些资金的使用,谋划可以市场化融资的项目,是银行贷款业务的一个思路。




01
中央预算内投资申报要点

(一)支持领域

2025年中央预算内投资将继续支持基础性、公益性、长远性的项目,加快补齐我国现代化建设的短板弱项,主要支持粮食安全、能源安全、产业链供应链安全、城市基础设施及保障性安居工程基础设施、生态环境保护、交通物流重大基础设施、社会事业及其他重点领域等八个方面,包括产粮大县公共服务基础设施、粮食仓储设施、支撑性调节煤电、农村电网改造、新引擎赛道、战略性矿产资源保障供应等34个领域。


(二)申报注意事项

1、中央预算内投资对项目要求(项目重要性、项目所处阶段、项目领域)较高,申报时应选取相应领域内的重点项目;


2、中央预算内投资对发达地区的补贴力度相对较小,因此申报时应尽量选择区域发展类的专项资金,如重大区域发展战略建设(粤港澳大湾区建设方向);


3、各专项申报时间较短,前后一周左右,需提早准备项目,提前完善项目申报材料、推进项目前期工作;


4、企业申报中央预算内投资补助需准备好自有资金和自筹资金证明;


5、中央预算内投资对项目投资计划绩效指标有一定要求,项目单位应按照相应的绩效指标表认真完成,保证中央预算内投资的使用成效;


6、中央预算内投资的当年使用结果与次年的投放额度紧密相关,各项目单位申报时应认真做好前期研究,保证资金的顺利支付,出现投资变动时应及时上报。


(三)申报流程

中央预算内投资项目申报流程可分为线上和线下,与超长期特别国债项目申报流程相同。


(四)审核要点

中央预算内投资项目审核要点与超长期特别国债项目相同,但在项目申报过程中需要注意,根据《中央预算内投资建设项目管理办法》,统筹安排投资计划时,会优先考虑项目管理良好与计划执行较快的单位。


如果项目单位和项目管理单位,有下列行为之一的,则会视情节采取限期整改、通报批评、停止拨款、撤销项目、收回投资、停止安排新建项目等措施,对直接负责的主要领导和其他直接责任人员,依法追究行政或者法律责任。

1、提供虚假情况骗取项目审批和中央预算内投资的;

2、违反国家有关规定擅自开工建设的;

3、对年度投资计划执行不力,不履行建设程序的;

4、未经批准擅自调整建设标准或者投资规模、改变建设地点、建设性质或者建设内容的;

5、转移、侵占、挪用、截留或者滞留建设资金或不落实配套资金的;

6、未及时办理竣工验收手续、未经竣工验收或者验收不合格即交付使用的;

7、已经批准的项目,无正当理由未及时实施或者完成的;

8、不按国家规定履行招标程序的。




02
超长期特别国债申报要点

(一)支持领域

从2024年的超长期特别国债看,主要用于国家重大战略实施和重点领域安全能力建设(“两重”领域)、大规模设备更新和消费品以旧换新(“两新”领域),重点支持科技创新、城乡融合发展、区域协调发展、粮食能源安全、人口高质量发展等领域建设,项目储备范围包括八个方面,17个具体投向。


2025年,财政部将会进一步加大投资力度着力支持一批基础性、公益性、长远性的重大项目。


八个方面:1.粮食安全;2.能源安全;3.产业链供应链安全;4.城市基础设施和保障性安居工程配套基础设施;5.生态环境保护修复;6.交通物流重大基础设施;7.社会事业(产粮大县单列);8.其他重点领域,包含兴边富民行动试点城镇、边境口岸扩能改造等。


细分领域具体投向包括:科技研发,绿色智能数字基础设施,农村转移人口市民化配套的就业、教育、医疗、住房、养老等公共保障体系,高标准农田建设,城市地下隐患管线维修、更新和升级改造,绿色产业体系,能源原材料重点领域,重点行业设备更新和技术改造等。


(二)申报注意事项

1、投向要精准契合政策要求。建设项目投向要和具体投向契合,并符合“国债”的特征,既符合国家的战略,在未来几年能够集中力量办成的强国建设、民族复兴进程中的大事难事。


2、项目前期要素准备充分。新开工项目应研究论证充分,具备一定前期工作基础,原则上应当已完成项目审批(核准)或备案手续(相关领域有特殊规定的除外),优先支持已办理完毕项目用地(用海)、环评、用能等各项前期手续的项目。对已完成项目审批(核准)或备案手续、极需支持但缺少部分手续的项目,可按权限由各级人民政府或部门出具能够在开工前完成相关手续办理的书面承诺函。


3、投资要求。超长期特别国债要与中央预算内投资在大部分支持方向上体现错位安排,在少数关键领域可以加力支持,与中央预算内投资原则上不得重复安排同一项目。


4、开工时间要求。支持在建和新开工项目,新建项目原则上2025年底前开工,在建项目已完工或者总投资高于80%不予支持。


5、建设内容不得违规。项目原则上应为单体项目,在建设内容中不得含有房地产开发、楼堂馆所、形象工程、政绩工程等国家政策禁止的内容。


6、关注项目资金拼盘,确保资金完整闭合。在申报项目中,应明确列出项目的资金来源和资金拼盘,确保项目资金完整闭合,避免出现资金缺口。


(三)申报流程

项目单位根据申报通知要求,准备符合申报条件的项目同时从线上(国家重大建设项目库)和线下(项目单行材料)两条线进行申报;由发改部门会同行业主管部门对照专项管理办法和申报通知要求逐级审核、逐级上报。


线上:拟申报项目基本信息,由项目申报单位经互联网端口录入国家重大建设项目库,并推送至属地发改部门;由属地发改部门会同行业主管部门进行筛选审核,并将最终通过审核的项目纳入国家三年滚动计划库,逐级推送。


线下:项目业主单位准备项目申报材料,包括资金申请报告、项目审批(核准、备案)文件、真实性说明、资金承诺函等单行材料,同步报送至属地发改部门。最终由省级发展改革部门汇总上报国家发展改革委进行项目审核,确定支持项目清单。


资金申请报告应包含以下内容:

1、项目单位基本情况。

2、项目基本情况:包括全国投资项目在线审批监管平台生成的项目代码、建设必要性及可行性、建设内容、总投资及资金来源、建设条件落实情况、项目建成后的经济社会环境效益等。

3、项目列入政府投资项目库和三年滚动投资计划,通过在线平台,完成审批情况。

4、申请投资支持的主要理由和政策依据。

5、项目建设方案:包括项目建设的必要性、选址、建设规模、建设内容、工艺方案、产品方案、设备方案、工程方案等。

6、项目投资估算:包括主要工程量表、主要设备表、投资估算表等。

7、项目融资方案:包括项目的融资主体、资金来源渠道和方式等。

8、项目实施进度:包括项目总体进度安排,以及项目已完成的建设内容的投资。

9、具体管理办法要求提供的其他内容。

10、相关附件:包括项目城乡规划、用地审批、节能审查、环评等前期手续复印件以及资金到位情况。


(四)审核要点

项目汇总申报单位应当依托在线平台(国家重大建设项目库),对申请专项投资的项目开展审核,并对审查结果和申报材料的真实性、合规性负责。


审核后将符合条件的项目,推送至年度投资计划申报区,上报专项年度投资计划申请报告、绩效目标表并附项目资金申请报告。


审核要点包括:

1、项目是否纳入国家重大建设项目库和三年滚动投资计划;

2、项目是否符合支持范围;

3、项目是否具有项目代码,通过在线平台核验项目代码真实性以及申报材料与在线平台上的项目信息是否一致;

4、项目是否重复申报;

5、项目单位是否被列入严重失信主体名单;

6、申报投资是否符合支持标准;

7、项目是否完成审批、核准或备案程序;

8、原则上支持计划新开工、续建项目,不得用于已完工项目,计划新开工项目前期工作条件是否成熟、具备开工条件。在建项目各项建设手续是否完备,是否投资计划一经下达即可开工建设;

9、地方建设资金是否落实;

10 、日常监管直接责任单位及监管责任人填报是否规范等。




03
专项债申报要点

(一)支持领域

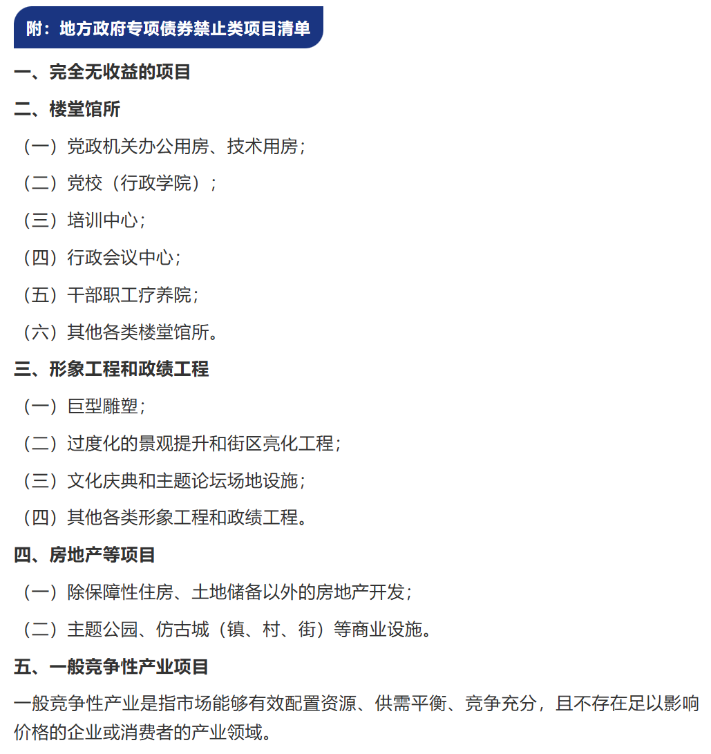
2025年,专项债实行负面清单管理。以下为清单,不在禁止类负面清单里的都可以申报专项债。

111.png


为了便于大家谋划专项债项目时做参考,这里把之前明确的可发专项债的领域也列示在这里。


2024年,更多新能源、新基建、新产业领域纳入专项债券支持投向领域,整体保持在交通基础设施、能源、农林水利、生态环保、社会事业、城乡冷链等物流基础设施、市政和产业园区基础设施、新型基础设施、国家重大战略项目、保障性安居工程、特殊重大项目十一大领域。2025年新增收购存量商品房、盘活存量闲置土地以及前瞻性、战略性新兴产业基础设施。


(二)申报注意事项

1、必须是有一定收益的基础设施和公共服务项目,融资规模要与项目收益相平衡,项目应当能够产生持续稳定的反映为政府性基金收入或专项收入的现金流收入,且现金流收入应当能够完全覆盖专项债还本付息,覆盖倍数1.2倍以上。


2、优先支持在建和前期工作充分的成熟项目,优先安排纳入相关规划的国家重大战略任务项目,新建项目已取得相关主管部门批复,如立项、可研、环评等,基本具备施工条件。项目资本金比例符合国家固定资产投资项目资本金比例要求,且项目融资没有违规增加地方政府隐性债务。


3、负面清单:不得用于无收益的公益性项目、市场化产业项目、作为政府投资基金、产业投资基金等各类股权基金的资金来源,严禁用于置换存量债务,严禁用于楼堂馆所、形象工程和政绩工程、非公益性资本支出以及经常性支出等。


(三)申报流程

1、项目储备

各地、各部门首先确定国家宏观政策、部门和行业发展规划中需要债券资金支持,且满足债券发行条件与要求的具体项目,准备好项目批复、可行性研究报告等相关支撑材料,在专项债系统中分年度录入债券需求,形成储备项目库中的项目。


各级财政部门要结合中期财政规划、预算安排、债务限额、债务风险、地方财力承受可能等因素对各单位填报的项目开展分年度筛选审核与排序,及时剔除不符合规定的项目,并根据项目实现融资与收益平衡的时限提出发行期限建议,在债券资金需求集中申报时按需上报。


专项债申报要求,新开工项目必须完成可研审批或核准(备案)手续且当年能够开工建设,满足项目收益和风险管理要求。


2、债券发行

在储备项目库经过筛选后,进入待发行库,标志着进入债券发行准备环节。储备库中项目按照当年政策重点支持方向、债务限额等要求,开展自下而上筛选,最终入选项目纳入当年财政预算及债券资金安排,并经人大审议批准。项目单位应及时引入第三方机构开展评估,出具项目收益专项债券的项目实施方案、财务评估报告、法律意见书等相关材料,还应相应编制债券还款计划、债券或项目管理办法等。债券前期准备完成后,根据发行窗口时期,由省财政厅统一安排发行。

222.png


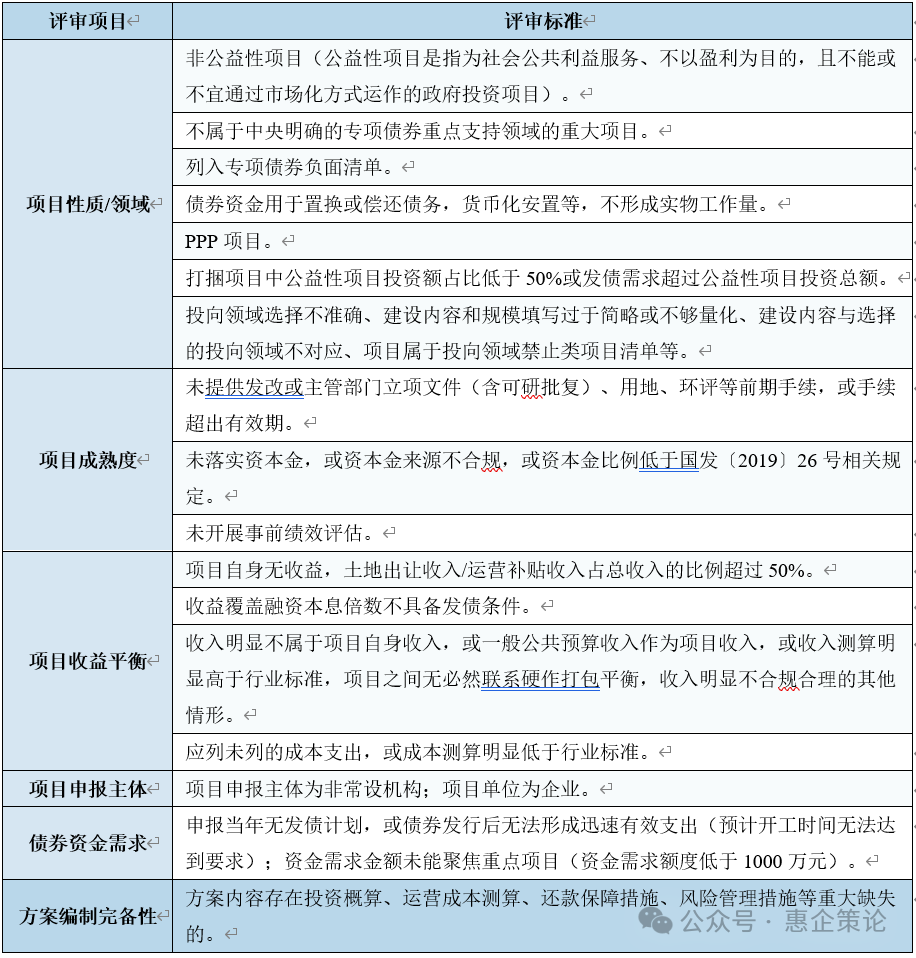
(四)审核要点

1、前置条件评审要点

前置条件评审,主要对评价项目能不能达到专项债券发行基本条件,前置条件有一项不符合的,即评审不通过(实行一票否决权)。

333.png


2、项目质量评审要点

前置条件评审通过的项目进行质量评审,按照评分标准进行综合评估打分,质量好、得分高的纳入发行(备选)库,并优先安排发行;质量差、得分低的项目不予入库。

444.png


3、审核问题汇总

(1)关于项目手续

1)立项存在问题

①立项过期;②报送的立项批复文件中含有“景观、绿化、楼堂馆所”等禁止类项目清单范围;③子项目无关联性,不支持通过改变业主强行打捆申报;④方案建设内容未在立项中体现,或者方案的建设内容数量指标和立项批复的不一致。


2)用地手续

①项目涉及新建内容,出具无需预审和选址的用地文件,不符合用地要件要求;②用地手续面积与立项批复用面积不符;③根据用地预审占地面积以及容积率计算出来的建筑面积实与实施方案所写的建筑面积不符,设计不合理;④用地预审意见函有效期三年,已过期;⑤部分子项目不需要用地无需提供,但是涉及用地的子项目也未提供用地手续;⑥用地审批手续:“仅用于专项债争取”,表明该项目用地手续未落实。


3)环评手续

①项目环评手续未签字盖章;②项目变更建设内容或业主后,环评等手续没有同步变更;③立项和环评手续金额不一致;④未提供有效环评手续:根据相关环评要求,不应采用备案登记方式;⑤环评批复无明确“同意“意见,环评文件是环保局初审,非正式批复;⑥项目环评手续应在项目立项之后;⑦项目整体环评手续未办理齐全:只办理了其中几个子项目;⑧立项文件有污水处理、医疗废弃物等内容,环评文件未写入该部分内容,不能确定环评文件准确性。


(2)自有资金说明

1)非主管部门或财政出具。

2)表述的资金能否落实具有不确定性。如自有资金通过争取上级补助解决,或根据项目进展情况给予支持等。

3)无明确的来源、金额、分年落实计划等;或来源不合规,如引入合作伙伴、施工方垫资等。

4)已落实资金未提供相关凭证。


(3)债务情况说明

1)出具不严肃。如非红头,白纸盖章,甚至提供未盖章的电子文档。

2)主管部门未审核确认。

3)用整体收入测算平衡的项目,如医院、幼儿园、污水厂提标等,需说明项目单位整体债务情况,而非本项目债务情况。

4)无论整体收支测算或独立项目测算,之前同一单位已发行专项债券情况必须说明。

5)有些单位存量债务不需要本单位偿还,需提供相关证明材料。


(4)关于实施方案

1)平衡模式不合理,收入不归属于项目主体。

2)主管部门不能是企业。

3)缺事前绩效评估开展情况说明,绩效指标未按统一模板编制,部分指标不可量化。

4)在建项目无进展情况、投资完成情况、资金到位和支出情况等内容。

5)资金筹措方案和配套资金来源与提供的资金说明不一致,甚至出现资金不闭环的情况。

6)投资计划表。

①过去年度仍按计划口径编制,应反映实际投入;②债券发行年度未同步安排自有资金或自有资金比重过低;③投资计划或已完成投资情况与开工时间不匹配;④没有编制发债当年分月投资计划表。

7)收支测算,常见的有以下问题:

①政府定价类项目或有正在执行的标准,却依据调研或参照标准测算;②参照类标准,未提供调研数据,或调研数据不具有参考性;③政府补贴类收入,未提供相关依据;④部分收入非本项目直接收益;⑤测算采用的量,无依据无出处;或脱离实际需求、起步就满负荷;或超过设计能力;⑥提升类改造类项目,未基于项目单位历史运营数据测算;⑦成本测算无依据、无分析过程;⑧未按应纳税种的税率、税基分类测算,税费测算简单粗暴;⑨收支增长无依据、不合常规;⑩测算期间任何一年期末现金均不能为负数。




04
政府投资项目谋划要点

(一)存在的问题

虽然各地对争取资金都比较重视,但在实践中,不少地方的项目谋划工作仍然存在比较突出的问题:


一是不愿谋。部分地方的干部包括主要领导有求稳躺平思想。有的地方,书记市长一把手想干事,记得蹦蹦跳,但是下边工作人员有躺平思想,拨一下动一下,工作缺乏积极性和主动性。造成这种情况的原因很多,激励机制不到位可能是一个原因。


二是不会谋。项目谋划工作具有专业性和综合性的复合型特点,对于从业人员综合能力有较高要求。各部门具体谋划项目的同志基本都专精于本部门业务工作,宏观思维不够,对经济、政策与投资管理方面的理解和把握方面不足,谋划出的项目往往存在定位不清楚、方向不合适、内容不规范、考虑不全面等问题,难以形成有效成果。核心原因还是对政策学习掌握不透,对本地的情况掌握不透,思路不够开阔。


三是谋不好。主要表现在谋划出的项目数量少、规模小、质量不高、土地或资金要素难保障、难以获得上级政府资金支持等,从而影响争资立项效果。


(二)谋划项目特征

《政府投资条例》明确规定,政府投资资金应当投向市场不能有效配置资源的社会公益服务、公共基础设施、农业农村、生态环境保护、重大科技进步、社会管理、国家安全等公共领域的项目,以非经营性项目为主。


从地方政府的角度出发,政府投资项目在谋划之初往往都会优先考虑到争取上级政府资金支持。而要成功争取上级资金支持,所谋划的政府投资项目一般至少要符合类型与方向合适、规范性好、规模较大、成熟度高的特征。


类型与方向合适是指,所谋划的政府投资项目要符合相关政府投资资金支持的方向和领域。


规范性好是指,项目投资主体、项目名称、建设内容与规模、投资估算等符合相关的规范标准,特别是杜绝负面清单。


所谓的规模较大,一方面是指项目投资规模应达到一定的额度,特别是中央预算内投资,往往要求项目投资规模要达到一定额度才符合支持条件。另一方面是指项目投资规模要相对较大,上级政府以有限的资金在面临众多项目时,出于集约和效率的考虑,往往会择优进行支持,而其他条件相对一致时,投资规模就是很重要的一个指标。


成熟度高主要是指,项目的要素保障比较到位,特别是用地和配套资金等,要能够顺利具备开工条件。上级资金支持项目的目的是为了能够加快项目落地,尽快形成实务工作量而带动经济发展。实践中,上级资金优先支持的一般都是在建项目或者已经具备开工条件的项目。


(三)项目谋划原则

1、杠杆效应原则

政府资金的投入代表政府的支持鼓励,应对社会资本和金融市场产生显著的带动和示范作用。杠杆效应一方面体现在带动相关产业、区域经济的发展,一方面体现在有效吸引多元投资主体,充分调动民间投资积极性,发挥好财政资金的“四两拨千斤”作用。


2、前瞻性原则

政府投资不仅仅要看到目前对于拉动经济恢复、促进经济发展的作用,还要考虑中国实现现代化长远目标,全面高水平满足人民美好生活需求,支持现代城市布局、产业布局和技术进步的需要,以及对政策导向、发展趋势的预判,因此项目选择必须有整体性和前瞻性。


3、时效性原则

不管是市场消费热点的变化、科学技术的变化还是宏观政策环境的变化,均具有明显的时效性,“机不可失、失不再来”就准确描述了项目策划时效性的特点。项目策划须结合实际情况进行,策划过程中应迎合政策导向、追随市场发展趋势,并及时、有效的进行反馈,确保策划工作的时效性和可操作性。


4、自求平衡原则

资金短缺对于工程项目的顺利推进是致命的,项目策划时应考虑利用资金调控手段增加项目的资金转化能力。自求平衡一方面指项目建设资金的足额、及时到位,有效防范支付风险;一方面指由于可能涉及有息负债,在项目全生命周期中通过自身收益能覆盖本息。因此项目策划时应通盘考虑项目能否有充足的资金支持,强化投融资创新,并通过后期运营能实现项目资金自平衡。


5、系统化原则

为保证项目目标的实现,应充分发挥项目策划的核心作用,确保项目全方位、全过程的资源有效配置、整合和管理,实现部门联动、密切配合,做到总观全局,统筹兼顾。


(四)项目谋划方向

一是围绕补齐短板谋划项目。《政府投资条例》所规定的政府投资资金的范围就是补短板所要考虑的领域。而补短板要考虑的,一方面是对当地在政府投资领域内的缺失项目填补空白。


例如,当地还没有与外部骨干交通网络连接的主干道路,就可以谋划此类项目。另一方面是针对当地现有的政府投资项目服务能力、功能等进行提升。例如,当地基层公共医疗服务体系涉及的相关设施、设备需要升级改造等。


二是围绕产业配套谋划项目。虽然产业类项目不属于政府投资范围,但是产业的发展不是孤立。为了更好培育产业发展,打造产业集群,必然需要一系列配套的基础设施和公共服务等方面的支持。


例如当地产业园区内的道路、管网等基础设施,以及服务于产业园区的公共交通、人才公寓等。特别是重大科技项目的落地和培育,往往需要针对性打造相关的基础设施、工作环境和应用场景等。


三是围绕发展规划谋划项目。规划是政府对未来发展的一种前瞻性谋划和战略性安排,是要大家共同努力的方向。各地都有自己的五年发展规划纲要和相应的专项规划以及配套的重大项目,围绕这些规划的方向、路径和重大项目,谋划拆解项目也是一个重要的方法。


四是围绕区域融合谋划项目。区域融合是指跳出当地的行政圈子,在更大的区域范围的视角下谋划项目,例如都市圈、城市群,或者更大范围的某某片区范围。一方面是基础设施和公共服务的辐射延伸,例如交通的贯通、物流的中转、流域综合治理等。


另一方面是作为区域经济中心或者其配套功能区,围绕培育打造相关中心或配套功能而谋划的公共领域项目。第三是对于区域性重大项目的谋划。例如:交通枢纽、码头、机场、电厂等。


五是围绕先进典范谋划项目。区域发展不平衡不充分是我国当前面临的一个客观现状。发达地区的今天就是欠发达地区的明天,先进地区经验就是后进地区榜样,示范地区的样板就是其他地区的参考。


在项目谋划过程中,广泛借鉴参考同类地区样板示范,或者先进地区的是发展经验,对很多地方来说都是很好的方法。


六是围绕资金政策谋划项目。近年来,国家在积极扩大有效投资方面,不是搞“大水漫灌”式的强刺激,而是聚焦经济社会发展的关键领域和薄弱环节,精准有序实施。同时不断扩大支持范围,优化调整投向领域。要向顺利争取到上级资金支持,在谋划政府投资项目的时候,除了前五个方面内容之外,还要重点考虑各类资金支持政策的投向领域以及标准和要求。


例如中央预算内投资、地方政府专项债资金、超长期特别国债、特别国债、政策性贷款,以及其他各业务口的专项资金等,所支持的领域各有侧重,支持标准和要求更是各不相同。因此,在谋划政府投资项目,特别是要争取上级资金支持的时候,应该重点对相应的资金支持政策进行全面、充分的把握。


最后,也要围绕考核的任务目标谋划项目。政府开展投资项目谋划工作,既是经济社会发展的需要,也是工作任务的要求。各地往往在各领域都会有一些项目要求或任务,如果当地在某一项任务方面的项目现状和上级安排的任务目标还存在一定差距,那么就要围绕缩小、消除差距,甚至超额完成任务来谋划项目。


(五)项目谋划对策

地方政府在日常开展项目谋划工作的时候,一般有三种常见模式。


一种是由发改部门的个别同志凭借自身的突出能力和多年沉淀的业务经验谋划项目。


第二种是由发改部门牵头组织,由各部门、乡镇和园区管委会各自谋划,然后提交至发改部门汇总整理。


第三种是由发改部门牵头委托第三方咨询机构主导实施项目谋划工作。


但是无论采用哪种模式,做好以下共性的做法和要求,对于项目谋划工作来说都是事半功倍的。


一是要充分解放思想。一方面是要正确认识项目谋划工作对本地经济社会发展的重要性。另一方面要端正工作态度,坚守使命担当,发挥主观能动性。第三是要敢于突破、挑战固有思维和认知,跳出当下,跳出当地,以高站位、前瞻性的视界筹划当地当下的发展。


二是要精准把握政策。宏观形势和政策是项目谋划工作的基本前提,特别是想要争取上级资金的政府投资项目,更应该正确判断当下宏观形势,精准理解和把握资金支持政策。锚定拟争取资金的方向和领域所对应的政策内容,精准包装申报才能提高胜算。


三是要全面摸清家底。要全面了解当地经济社会发展的各个区域、各个领域和各个方面,特别是问题和短板,才能从实际出发,梳理出迫切性需求、改善性需求和前瞻性需求,集中优势资源和力量,突出重点谋划包装和申报。


四是要广泛沟通协作。成立由相关部门和专业人员组成的工作小组,负责项目的谋划、申报和对接工作。工作专班加强与政府主管部门、上级部门以及各项目部门单位之间的沟通与协作,避免同质化零碎项目的出现。


五是项目入库管理。地方政府可以将项目按照生命周期中的不同阶段,纳入对应项目库进行常态化管理和推进,可以在一定程度上缓解以往运动式谋划项目的压力。例如可以划分为谋划库、储备库、前期库、开工库、在建库、竣工库、投产库等,根据最新形势和政策,实时谋划、分批推进。


六是强化要素保障。建设资金和用地是影响项目落地的关键影响因素。谋划和推进项目落地是地方经济社会发展的需要,解决项目要素保障问题也不应该是项目单位自己的事情,当地政府要建立要素保障统筹协调机制,凝结当地全力保障项目落地。


七是预留前期经费。前期工作费用影响到项目前期工作的内容、质量和进展。为保障政府投资项目的立项审批等前期工作顺利开展,政府在每年预算中提前预估和安排好项目建议书、可行性研究报告等前期工作所需的费用。



分享到: